ylzz总站线路检测中心(漳州二中)是国家级校园篮球传统特色学校,省级游泳、篮球传统特色学校。学校篮球、游泳项目特色凸显、实力雄厚、英才辈出,是广大篮球、游泳特长生的理想学府。
2024年,学校高一年拟招收女篮特长生4名、男篮特长生4名、游泳特长生8名,报考指南如下:
招生对象:市中心城区(芗城区、龙文区、龙海区、长泰区、漳州开发区、漳州台商投资区、漳州高新区)及常山开发区、古雷开发区符合中考报名条件的2024年初中应届毕业生
报名时间:
1.6月21日20:00至6月23日18:00登陆“漳州市招生管理系统”
(https://zzzsgl.fjzzedu.cn)--“自主招生”,注册后填报志愿。
2.6月22日17:00—6月23日18:00登录“闽南师范大学附属中学自主招生在线报名系统”填写相关报名材料。
3.6月23日下午3:30-5:00所有在线上报名的考生需要到现场提交材料。(含现场报名)
4.考生还需要当场填写《2024年漳州市普通高中体育艺术特长生报名登记表》相关信息。
报名地点:
ylzz总站线路检测中心(漳州二中)学术报告厅
报名条件(以下条件缺一不可)
1.运动水平较高,思想品德优秀,身心健康;
2.属漳州市户籍,在校就读的初中应届毕业生(中心城区、常山开发区、古雷开发区、外来务工子女按照漳州市教育局相关文件规定执行);
3.根据省、市级篮球项目竞赛年龄规定及梯队建设,考生必须是2008年9月1日以后出生;
4.获得国家二级及以上国家运动员的考生出生日期可以放宽到2008年1月1日以后出生。
须交何材料
1.学生本人学籍证明(须加盖学籍所在学校公章);
2.学生本人身份证原件及复印件;
3.户口本首页、学生本人页的原件及复印件;
4.三张近期一寸免冠彩色证件照片;
5.运动员等级证书原件及复印件(2008年1月1日出生的运动员需提交);
6.漳州市招生管理系统自主招生志愿填报截图打印件。
专业测试
一、测试时间:报名资格审核通过的考生于2024年7月5日(周五)上午7:45到漳州二中学术报告厅报到,8:30开始专业测试。
二、测试地点:ylzz总站线路检测中心体育馆
三、测试项目:见文后附件:篮球项目专业测试项目
四、注意事项:请带身份证原件。
录取依据和办法
1.依据《漳州市教育局关于做好2024年漳州市普通高中学校自主招生工作的通知》文件,中考成绩不低于漳州市普通高中最低投档控制线,再以专业测试成绩为录取依据(专业录取最低控制线60分),从高分到低分录取,若出现末位专业测试成绩同分时,按中考成绩从高分到低分依次录取,录满为止;
2.考生系国家二级运动员及以上的,且在初中学段(2021年9月1日至2024年6月30日),获国家级(含教育部、国家体育总局)体育竞赛个人前六名或集体前六名主力队员;或者获省级(含省教育厅、省体育局)体育竞赛个人前三名或前三名主力队员,予以优先、免试录取;(若此类人数超过招收计划数,则均应参加专业测试,再按照专业分由高分到低分录取)
3.体育特别优秀的学生(特指国家一、二级运动员和国家、省集训队运动员等)经过市教育局审核批准后可不占招生计划录取。
咨询电话
李老师1760***1027
黄老师15659***806
公示办法(公示时间、地点)
1.招生计划和招生方案公示
6月22号前在ylzz总站线路检测中心(漳州二中)校务公开栏、公众号、校园网公示特长生招生计划和招生方案。
2.考生报名资格认定公示
6月28日至7月4日在ylzz总站线路检测中心(漳州二中)校务公开栏、公众号、校园网公示特长生报名资格审核结果。
3.专业测试成绩公示
7月8日-7月12日在ylzz总站线路检测中心(漳州二中)校务公开栏、公众号、校园网公示特长生专业测试成绩。
其它事项
1.篮球特长生被录取后必须与学校签订协议书,三年后必须参加篮球专业高考,文化成绩特别优秀的学生,经个人申请并经学校批准后,可放弃篮球专业高考。
2.本方案由我校自主招生工作领导小组负责解释。
第一步:符合报名条件的考生在6月21日20:00—6月23日18:00登陆漳州市招生管理系统(访问地址https://zzzsgl.fjzzedu.cn),在系统中选择“普高自主招生”,注册后,根据系统提示操作。


第二步:2024年6月22日下午17:00—6月23日18:00登录“闽南师范大学附属中学自主招生在线报名系统”提交相关报名材料。(注意:只有完成第一步,在漳州市招生管理系统报名我校自主招生后方能生效)。
1. 报名方式一:(推荐复制该链接到浏览器打开进行报名)电脑端输入网址后可进入报名系统
2.报名方式二:手机端报名。
3.报名方式三:
登录校园网
/
先点击“招生专栏”
再点击“在线报名”
第三步:6月24日由漳州二中资格审查小组对报名材料进行审核。
第四步:6月25—27日体育特长生名单上报上级主管部门资格审核。
第五步:报名考生可于6月28日—7月4日在学校校园网和微校网查看报名资格审核结果公示。
通过审核的学生,方可参加专业测试。凡提供假证明、假材料,骗取报考或录取资格的考生,一经查实,立即取消该生报考或录取资格,并追究相关责任。咨询电话:0596-203*356。
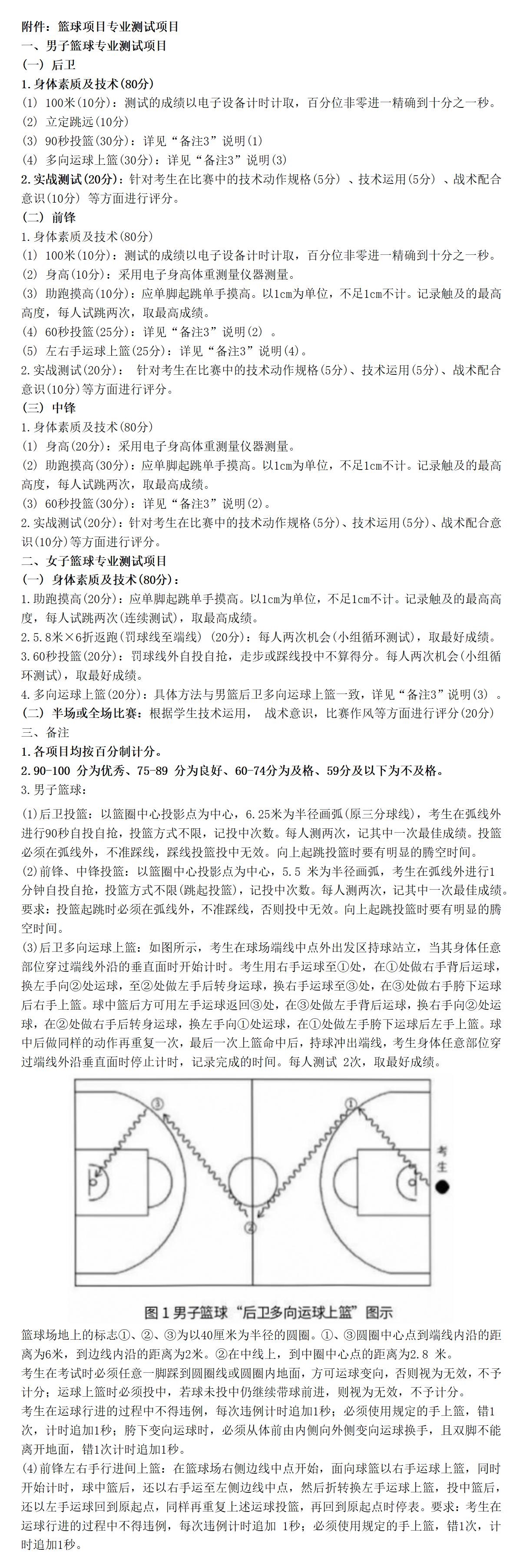
附:篮球项目专业测试项目:
招生对象:市中心城区(芗城区、龙文区、龙海区、长泰区、漳州开发区、漳州台商投资区、漳州高新区)及常山开发区、古雷开发区符合中考报名条件的2024年初中应届毕业生(男女不限)
报名时间:
1.6月21日20:00至6月23日18:00登陆“漳州市招生管理系统”
(https://zzzsgl.fjzzedu.cn)--“自主招生”,注册后填报志愿。
2.6月22日17:00—6月30日18:00登录“闽南师范大学附属中学自主招生在线报名系统”填写相关报名材料。
3.6月23日下午3:30-5:00所有在线上报名的考生需要到现场提交材料。(含现场报名)
4.考生还需要当场填写《2024年漳州市普通高中体育艺术特长生报名登记表》相关信息。
报名地点:
ylzz总站线路检测中心(漳州二中)学术报告厅
报名条件(以下条件缺一不可)
1.属漳州户籍,在校就读的初中应届毕业生(中心城区、常山开发区、古雷开发区、外来务工子女按照漳州市教育局相关文件规定执行);
2.运动水平较高,思想品德优秀,学习成绩优良,身心健康;
3.只招收蝶泳、仰泳、蛙泳、自由泳等四种游泳比赛项目的运动员;
4.运动成绩达到下列条件之一:
(1)获得国家一级运动员(含)以上证书,且初中阶段在全国或国际集体项目比赛获得前八名;
(2)获得国家二级运动员(含)以上证书,且初中阶段在省级(含)以上教育体育行政部门比赛获得前六名。
须交何材料
1.学生本人学籍证明(须加盖学籍所在学校公章);
2.学生本人身份证原件及复印件;
3.户口本首页、学生本人页的原件及复印件;
4.运动员等级证书原件及复印件;
5.运动员等级证书;运动员获奖证书原件及复印件,获奖时间:2021年9月1日至2024年6月30日;(2024年1月至今参加省级及以上游泳竞赛未取得奖状原件的提供竞赛秩序册和成绩册);
6.三张近期一寸免冠彩色证件照片;
7.漳州市招生管理系统自主招生志愿填报截图打印件。
专业测试
1.测试时间:7月5日下午2:00到漳州二中学术报告厅报到,3:30开始专业测试
2.测试地点:闽南师大综合训练游泳馆
3.测试项目:
游泳(蝶、仰、蛙、自四种游泳姿势50米任选一种)
4.注意事项:请带身份证原件。
录取依据和办法
1.依据2024年《漳州市教育局关于做好2024年漳州市普通高中学校自主招生工作的通知》文件,中考成绩不低于漳州市普通高中最低投档控制线,再以专业测试成绩为录取依据(专业录取最低控制线60分),从高分到低分录取,若出现末位专业测试成绩同分时,按中考成绩从高分到低分依次录取,录满为止。
2.考生系国家二级运动员及以上的,且在初中学段(2021年9月1日至2024年6月30日)获国家级(含教育部、国家体育总局)体育竞赛蝶泳、仰泳、蛙泳、自由泳项目个人前六名或集体项目前六名主力队员,或者获省级(含省教育厅、省体育局)体育竞赛蝶泳、仰泳、蛙泳、自由泳项目个人前三名或集体项目前三名代表队的主力队员,予以优先,免试录取(若此类人数超过招收计划数,则均应参加专业测试,再按照专业分由高分到低分录取。)
咨询电话
李老师17606***027
黄老师15659***806
公示办法(公示时间、地点)
1.招生计划和招生方案公示
6月22日在ylzz总站线路检测中心(漳州二中)校务公开栏、公众号、校园网公示特长生招生计划和招生方案。
2.考生报名资格认定公示
6月28日至7月4日在ylzz总站线路检测中心(漳州二中)校务公开栏、公众号、校园网公示特长生报名资格审核结果。
3.专业测试成绩公示
7月8日-7月12日在ylzz总站线路检测中心(漳州二中)校务公开栏、公众号、校园网公示特长生专业测试成绩。
其它事项
1.游泳特长生被录取后必须与学校签订协议书,三年后必须参加游泳专业高考,文化成绩特别优秀的学生,经个人申请并经学校批准后,可放弃游泳专业高考。
2.本方案由我校自主招生工作领导小组负责解释。
第一步:符合报名条件的考生在6月21日20:00—6月23日18:00登陆漳州市招生管理系统(访问地址https://zzzsgl.fjzzedu.cn),在系统中选择“普高自主招生”,注册后,根据系统提示操作。


第二步:2024年6月22日下午17:00—6月23日18:00登录“闽南师范大学附属中学自主招生在线报名系统”提交相关报名材料。(注意:只有完成第一步,在漳州市招生管理系统报名我校自主招生后方能生效)。
1. 报名方式一:(推荐复制该链接到浏览器打开进行报名)电脑端输入网址后可进入报名系统
2.报名方式二:手机端报名。
3.报名方式三:
登录校园网
/
先点击“招生专栏”
再点击“在线报名”
第三步:6月24日由漳州二中资格审查小组对报名材料进行审核。
第四步:6月25—27日体育特长生名单上报上级主管部门资格审核。
第五步:报名考生可于6月28日—7月4日在学校校园网和微校网查看报名资格审核结果公示。
通过审核的学生,方可参加专业测试。凡提供假证明、假材料,骗取报考或录取资格的考生,一经查实,立即取消该生报考或录取资格,并追究相关责任。咨询电话:***-2030356。
文稿撰写|冯碧凤、林淑芬
编辑排版|林燕青
初审初校|苏玉红、林淑芬
复审复校|冯碧凤、陈明贵
终审终校|何立维、罗文旺
推文出品|学校新闻宣传中心