中国·ylzz总站线路检测中心(股份)有限公司-Official Platform
学校概况
学校简介
校园风光
发展规划
媒体报道
学校动态
学校新闻
最新公告
校务公开
智慧校园
永利总站ylzz55
党建动态
学习资料
师资建设
名师骨干
校聘专家
教师获奖
德育频道
文明创建
平安校园
共青团
少先队
家校共同体
心健教育
语言文字
教育科研
课改基地
教研动态
课题研究
校本课程
教师论文
教学成果
《耕耘讯》
中高学考
招考信息
备考指导
办学特色
健体尚美
科学教育
国际化办学
学生天地
学生会
学生社团
研学实践
校园之星
学生获奖
学生作品
科普月刊
招生专栏
招生政策
招生公告
在线报名
校史长廊
校史沿革
领导关怀
校友风采
校庆专栏
学校动态
学校新闻
最新公告
校务公开
当前位置:
首页
->
学校动态
->
校务公开
-> 正文
校务公开
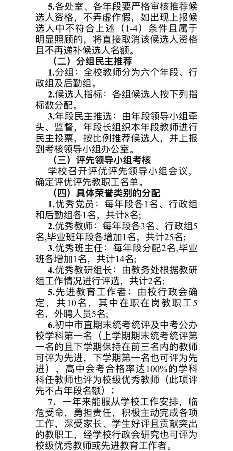
漳二中〔2022〕21号关于做好2022年度评优评先暨表彰工作的通知
发布人:
发布时间:2022-07-05
阅读:次
附件【
漳二中〔2022〕21号关于做好2022年度评优评先暨表彰工作的通知.docx
】已下载
次